更新时间:2025-01-13
点击次数:2750

胃肠道微生物群会影响结直肠癌(CRC)的治疗效果,与传统干预手段相比,将益生元输送到肠道是一种更可控的肠道微生物群调节治疗方法。本文作者利用益生元xylan-硬脂酸偶联物(SCXN)构建了一种负载卡培他滨的纳米颗粒。成功在Nature Communications(IF=14.7,1区)发表了以题名为Combining gut microbiota modulation and chemotherapy by capecitabine-loaded prebiotic nanoparticle improves colorectal cancer therapy的研究成果。
下面小编带大家一起看看该研究成果。

01
SCXN在增强肿瘤内药物蓄积和延长药物半衰期中的作用

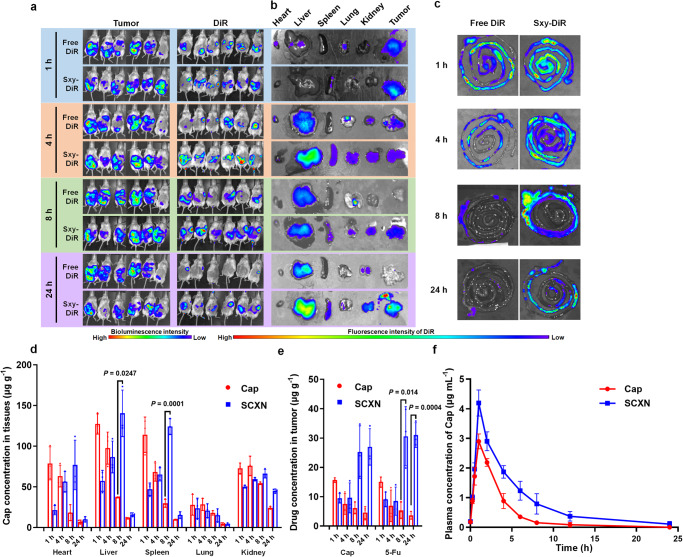
为了评估SCXN对肿瘤内药物蓄积的影响,研究者构建了CT26-luc荷瘤小鼠模型,并让小鼠口服Sxy纳米粒子包裹的DiR(Sxy-DiR)或游离DiR。通过IVIS成像观察到与24h后信号几乎消失的游离DiR相比,Sxy-DiR在肿瘤中的信号强度能够持续24h,且Sxy-DiR与肿瘤信号的重叠显示出其促进药物在肿瘤中持续积累的能力。随后,作者通过离体组织成像进一步证实了Sxy-DiR在肿瘤中的分布和保留时间优于游离DiR;经过定量分析显示,SCXN组肿瘤中的5-Fu浓度保持较高水平,而游离Cap组的浓度则迅速下降。通过药代动力学分析表明,SCXN能够显著增大Cap的AUC和半衰期,同时降低血浆清除率,其中AUC和T1/2分别是游离Cap组的2.31倍和2.73倍,血浆清除率降至43.18%,从而证明了SCXN在提高药物疗效方面的潜力。
02
新药物递送系统SCXN的生物相容性及对小肠粘膜保护作用的评估
新药物递送系统的生物相容性至关重要;在安全性评估中,健康小鼠接受不同制剂后未出现体重下降,作者通过苏木精和伊红(H&E)染色切片观察后主要器官病理变化不明显。而Cap和Scap组小鼠小肠绒毛和隐窝缩短,显示粘膜损伤。Cap与xylan共给药时,小鼠的小肠结构正常。血液生化指标在生理盐水和SCXN组间无差异,但Cap和Scap组红细胞数量略降低。这些发现表明,xylan可能有助于保护小肠粘膜,减少药物损伤。

03
SCXN纳米递送系统在CT26-luc肿瘤小鼠模型的抗肿瘤效果

SCXN作为一种新型抗肿瘤药物递送系统,在CT26-luc肿瘤小鼠模型中显示出显著的抗肿瘤效果。作者通过IVIS监测肿瘤组织的生物发光,发现单独使用Cap和Scap的肿瘤抑制率(TIR)较低,分别为8.24%和5.29%。而SCXN治疗的小鼠肿瘤抑制率达到71.78%,显著高于单独用药,表明SCXN能有效抑制肿瘤生长。此外,SCXN治疗组小鼠腹水减少,体重增加不显著,表明SCXN能延缓肿瘤进展。TUNEL免疫荧光图像显示,SCXN组大多数肿瘤细胞诱导了凋亡。H&E染色的肠道切片显示,SCXN治疗组小鼠肿瘤区域几乎无法辨认,而对照组则有多个肿瘤且病灶明显。在生存期方面,SCXN组小鼠的中位生存期从14-33.5天,显著高于其他治疗组。这些结果表明SCXN作为一种结合化疗和肠道菌群调节的一体化纳米递送系统,能有效提高肿瘤治疗效果,延长患者生存期。
04
SCXN在结直肠癌模型中抑制肿瘤生长
SCXN能够将肿瘤体积控制在小于500mm3,而生理盐水和游离Cap组的肿瘤体积增长到了1547mm3和1111mm3。作者通过脱氧核糖核苷酸末端转移酶介导的dUTP-生物素缺口末端标记(TUNEL)检测肿瘤切片发现SCXN实现了87.33%的肿瘤抑制率(TIR),且肿瘤细胞凋亡率较高。在给药期间,所有小鼠的体重相对稳定;表明SCXN的抗癌能力可能适用于其他CRC模型。

05
SCXN促进抗肿瘤免疫反应

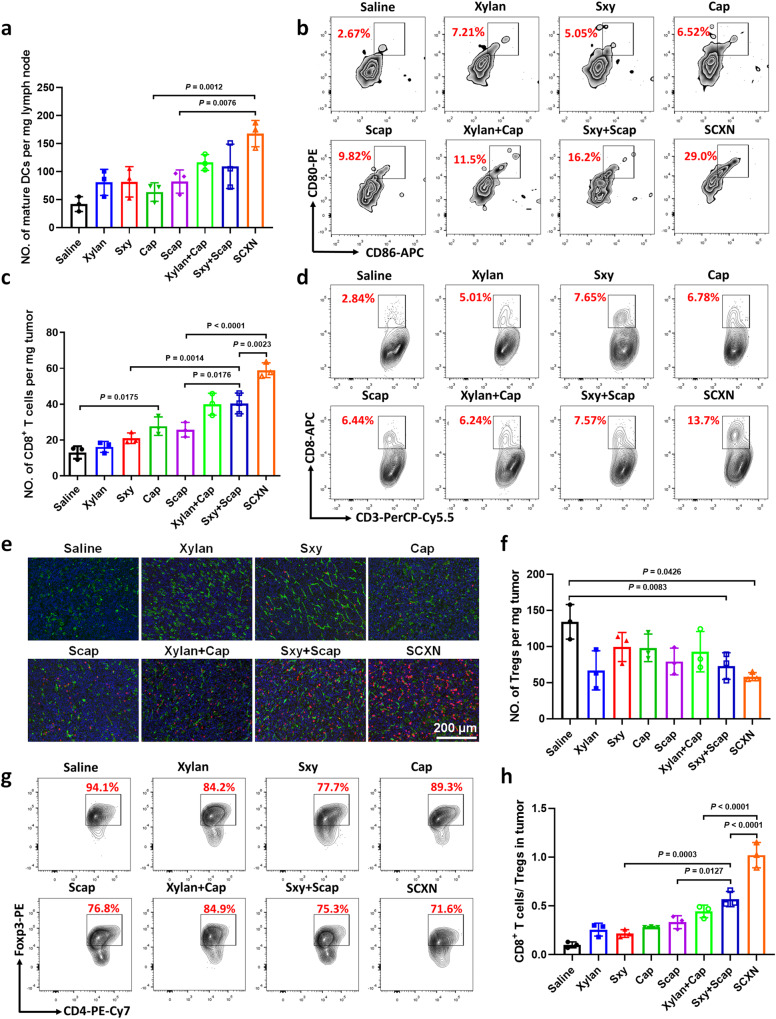
SCXN作为益生元通过调节肠道菌群显著增强了抗肿瘤免疫反应,本文作者通过研究发现,SCXN能显著提高成熟树突状细胞(DCs)数量,是xylan+Cap组的1.44倍,Cap组的2.64倍,表明SCXN可促进DC成熟。此外,与Cap组相比,SCXN组肿瘤内CD8+ T细胞数量较Cap组增加,免疫检测结果一致。表明SCXN能增强肿瘤特异性T细胞的浸润,还能减轻免疫抑制性肿瘤的微环境,将调节性T细胞(Tregs)的数量降低至生理盐水组的56.6%,并提高CD8+T细胞与调节性Tregs(调节性T细胞)的比例,分别是Cap组的3.60倍和木xylan+Cap组的2.30倍。这些结果表明,SCXN不仅能增强DC的成熟和肿瘤特异性T细胞的浸润,还能有效改善肿瘤微环境中的免疫抑制状态,从而发挥其抗肿瘤作用。
06
SCXN通过调节肠道菌群和促进SCFA产生增强抗肿瘤免疫反应
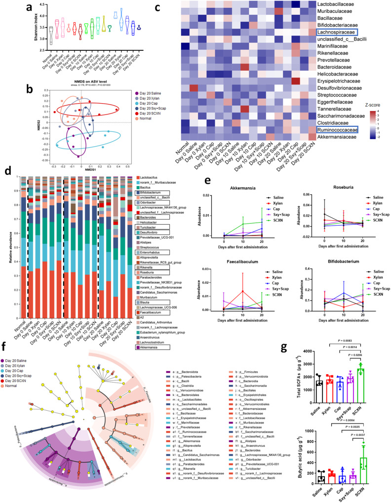
作者通过研究发现SCXN能显著调节小鼠肠道菌群;16S rDNA分析显示,不同治疗组的α-多样性无显著差异,但未治疗和Cap治疗组在β-多样性分析中显示出明显的群落聚类变化。SCXN组在类别、家族和属水平上均显示出有益菌群的增加,如Clostridia、Lachnospiraceae、Ruminococccaceae、Roseburia和Bifidobacterium,同时降低了有害菌群Desulfovibro的比例。SCXN处理后,能消化xylan的Bacteroides增加,而Cap处理组中Turicibacter、Rikenella和Odoribacter的增加在SCXN组中不明显。SCXN还防止了Cap处理引起的Lactobacillus、Bacteroides和Bacillus的耗竭。此外,SCXN通过益生元作用促进了结肠中SCFA的产生,抑制了CRC的发展。GC-MS分析显示,SCXN组粪便中SCFA含量至少增加了37%,特别是丁酸,其浓度在SCXN组中显著高于其他组,有助于增强抗肿瘤免疫。这些结果表明SCXN通过调节肠道菌群和促进SCFA产生,增强了抗肿瘤免疫反应。

文章小结:
这篇文章报道了一种新型的益生元纳米颗粒(SCXN),它能够负载化疗药物卡培他滨(Cap),并提高结直肠癌(CRC)的治疗效果。作者通过研究发现,SCXN能够增强肿瘤内药物蓄积、延长药物半衰期、保护小肠粘膜、提高抗肿瘤效果,延长生存期。此外,SCXN还能通过调节肠道菌群和促进短链脂肪酸(SCFA)的产生来增强抗肿瘤免疫反应。综上所述,SCXN作为一种结合化疗和肠道菌群调节的一体化纳米递送系统,为CRC治疗提供了新策略。

- END -

上海昆盟生物科技有限公司
(Shanghai Kunmeng Biotechnology co..Ltd)是一家专注于生命科学领域提供相关试剂产品和服务的生物高科技企业,坐落于上海聚科生物产业园。公司提供种类齐全的细胞系、质量稳定的细胞培养试剂产品、成熟高效的技术服务、专业周到的技术支持。本着“守正创新,科学严谨"的理念,我们以高标准塑造行业品牌,以全新视野构建现代企业,勇于探索和创新。公司业务范围涉及全国各省市自治区,与国内多家医院、高校、科研院所、生物科技公司建立了良好的合作关系,赢得了良好的市场声誉和广泛的认可,我们保证将继续为广大科研用户提供专业、高效、优质的产品及服务!
服务板块:
细胞生物学实验服务|分子生物学实验服务|影像学检测服务|动物实验服务|组学分析服务|功能纳米材料|整体科研方案设计|实验教培