18918841678
ARTICLE

技术文章

当前位置:首页技术文章仿生脂滴纳米平台用于牙周炎治疗

仿生脂滴纳米平台用于牙周炎治疗

更新时间:2026-04-15点击次数:580
图片

近日,一项发表于《Materials Today Bio》的重磅研究“Bioinspired lipid droplets nanoplatform for periodontitis therapy: Integrated antibacterial,mitochondrial repair,and immunomodulatory functions"取得突破性进展——来自同济大学附属口腔医院等机构的研究团队,成功构建了一种集抗菌-线粒体修复-免疫调节"于一体的仿生脂滴纳米治疗平台(GA@LDs-CRAMP),通过精准靶向牙周炎病理闭环,为慢性牙周炎的精准治疗提供了创新性解决方案。

图片


1.研究背景

牙周炎是一种由微生物失调、免疫紊乱和氧化应激驱动的多因素慢性炎症性疾病,以牙周组织进行性破坏为特征,是成年人牙齿脱落的首要原因,且已被证实为多种全身性疾病的独立危险因素。其发病机制与口腔菌群失调导致致病菌在牙龈微环境定植、破坏宿主-微生物相互作用引发免疫过度激活相关,持续炎症会驱动中性粒细胞介导的活性氧过量产生,加剧巨噬细胞M1极化和炎症因子风暴,伴随线粒体功能障碍等氧化损伤,形成自我放大的不可逆牙周破坏循环,因此亟需能同时清除致病菌、调控氧化-炎症串扰以打破该循环并促进组织再生的治疗策略。

图片
图片


2.研究思路

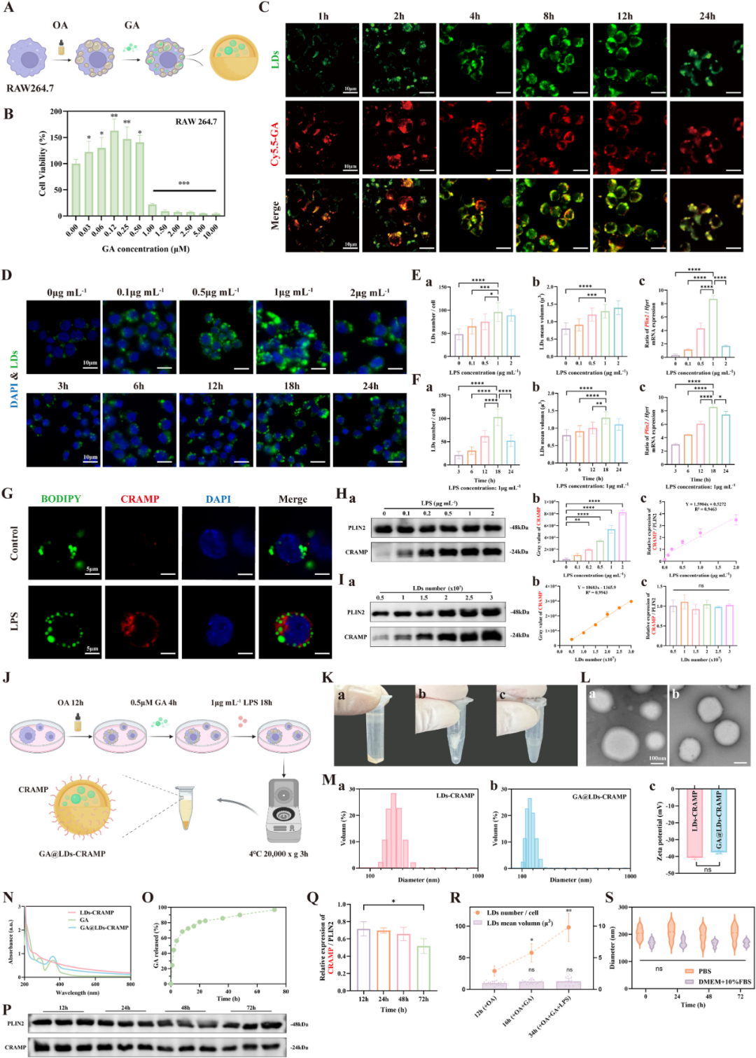
本研究针对藤黄酸(GA)因水溶性差、体内清除快而面临临床转化挑战的问题,基于巨噬细胞来源的天然脂滴构建了一种仿生纳米递送平台(GA@LDs-CRAMP)。该平台充分利用脂滴作为哺乳动物细胞普遍存在的细胞器所具有的天然靶向性、低免疫原性、良好生物相容性、可生物降解性、易获取性以及脂溶性药物高负载效率等优势。通过脂多糖激活的RAW264.7巨噬细胞来源脂滴作为载体,一方面在脂多糖刺激下将抗菌肽CRAMP锚定于脂滴表面,另一方面将藤黄酸封装于疏水核心,实现药物的线粒体靶向递送

该平台结合藤黄酸激活Nrf2/HO-1通路、抑制NF-κB介导炎症级联反应的多效药理活性,与CRAMP的抗菌作用形成协同,共同调控巨噬细胞由促炎的M1型向抗炎的M2型极化。在小鼠结扎诱导的牙周炎模型中,该体系展现出缓解炎症、减轻牙槽骨吸收的治疗效果。

图片

1GA@LDs-CRAMP 的制备及其促进牙周组织修复的模式图。


图片
图片


3.实验结果
图片

图2:仿生纳米细胞器平台GA@LDs-CRAMP的生物工程制备及表征

图2展示了GA@LDs-CRAMP的生物工程制备与表征:图A为GA被动装载入RAW264.7巨噬细胞来源LDs的示意图,阐明了构建策略;图B通过CCK-8实验确定0.5μM为比较优的GA浓度,可维持细胞活力>90%;图C经共聚焦显微镜观察Cy5.5标记的GA与LDs的共定位,证实 4h共孵育即可高效包封GA且24h内载药效率稳定;图D-F显示1μg mL-1LPS刺激18h可显著促进LDs生成,增加其数量与大小并上调 PLIN2表达;图G证实LPS激活的巨噬细胞中CRAMP定位于LDs表面;图H-I通过Western blot验证CRAMP表达与LPS浓度及LDs数量呈线性相关,具有良好可控性;图J总结GA@LDs-CRAMP的合成流程;图 K证实该纳米粒具有良好水分散性;图L-M显示其为单分散球形结构,GA包封后尺寸与电位变化小,结构完整;图N证实GA成功装载;图O显示其在pH5.5条件下可24–72h 持续释放GA;图P-Q证实CRAMP在72h内表达稳定;图R-S表明该纳米粒在细胞内合成及生理条件下均具有优异的尺寸与胶体稳定性。

图片

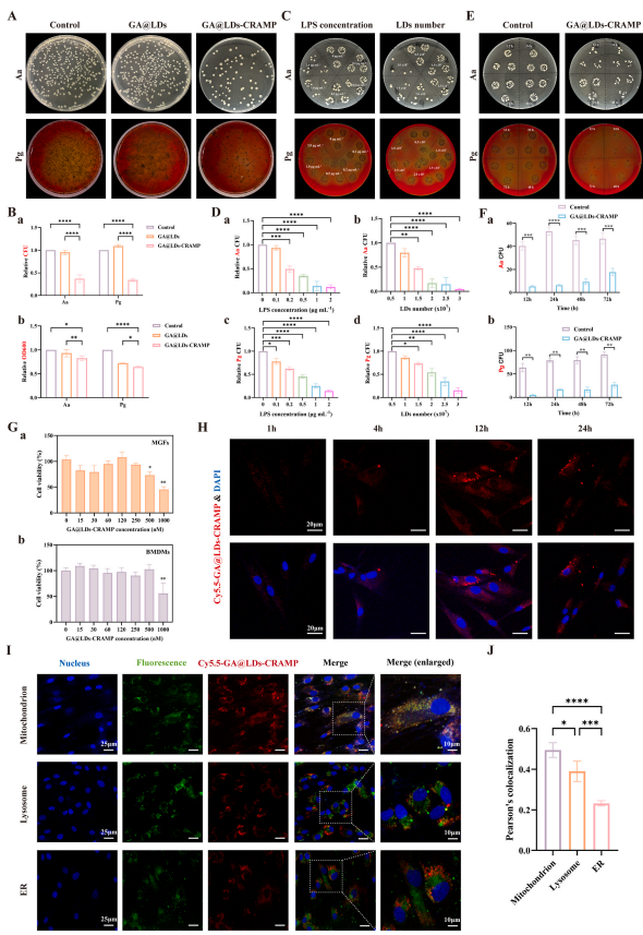
3:双功能脂滴实现抗菌与线粒体靶向递送

3展示了基于LDs的纳米平台的抗菌及线粒体靶向功能:图A为不同样品与AaPg共孵育16h后的菌落形成实验,显示GA@LDs-CRAMP可显著抑制病原菌生长;图B量化了相对菌落数和细菌悬液OD600值,进一步证实其抗菌活性;图CD显示不同LPS浓度及LDs数量下生成的GA@LDs-CRAMP的抗菌效果,表明其表面CRAMP表达可控;图EF证实GA@LDs-CRAMP在体外储存72h内抗菌活性稳定且具有一致性;图G显示该纳米粒在MGFsBMDMs中具有良好的生物相容性,在≤250nM≤500nM浓度下分别维持细胞活力>90%;图H通过延时共聚焦成像证实MGFs12h内可高效摄取该纳米粒;图IJ通过共定位成像及Pearson系数分析,证实GA@LDs-CRAMP主要定位于线粒体附近,具有固有线粒体靶向能力。

图片

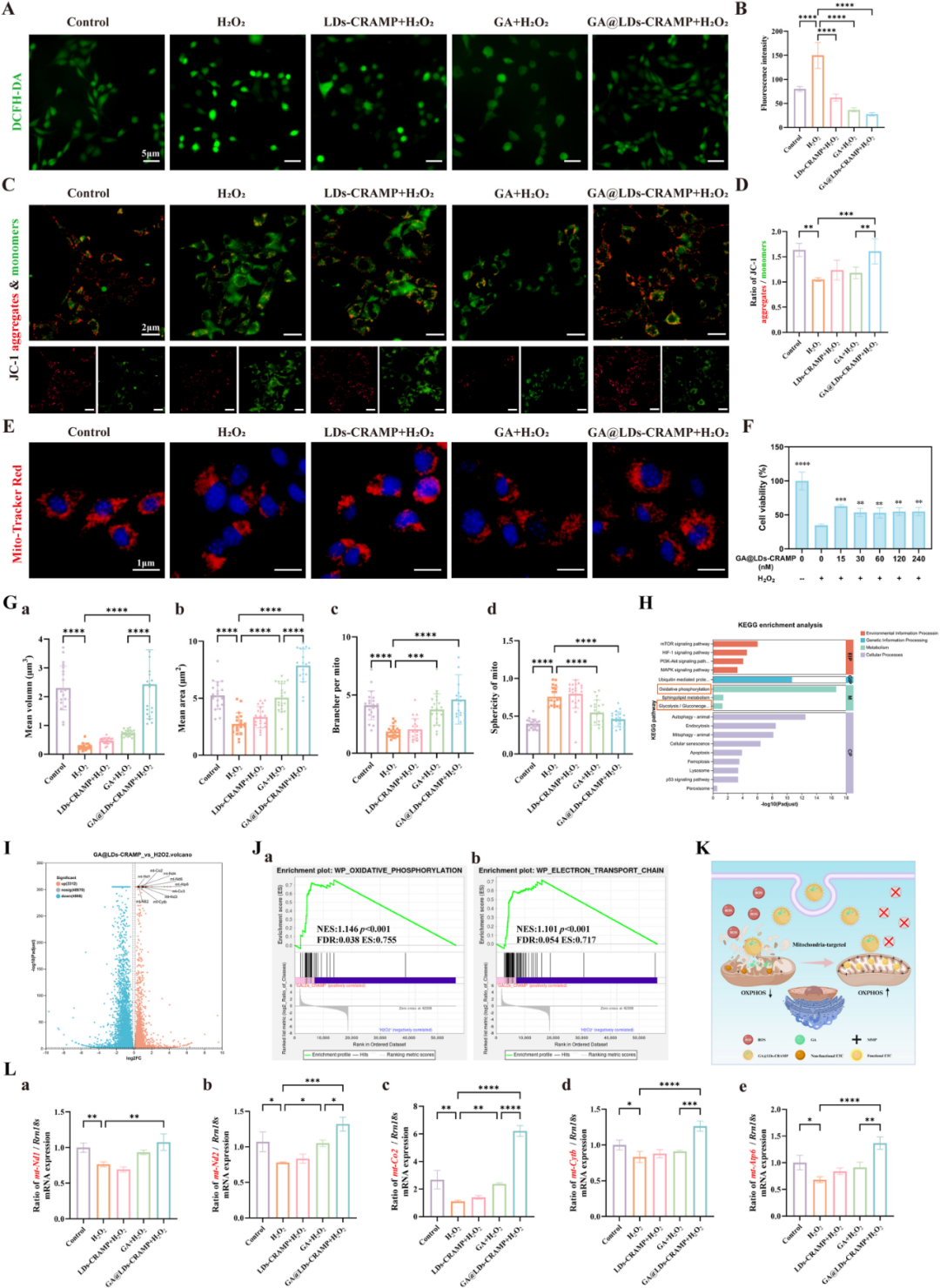
4:氧化应激下GA@LDs-CRAMP 对线粒体的修复作用

4展示了GA@LDs-CRAMP在氧化应激下的线粒体修复作用:图A通过DCFH-DA荧光成像检测MGFsROS水平,显示GA@LDs-CRAMP可有效降低H₂O₂诱导的ROS过量产生;图B量化DCFH-DA荧光强度,进一步验证其ROS清除能力;图C通过JC-1染色观察线粒体膜电位(MMP),显示GA@LDs-CRAMP可恢复受损线粒体的膜电位,减少绿色单体荧光并增加红色聚集荧光;图D量化JC-1聚集/单体荧光比值,证实MMP得到显著恢复;图E通过MitoTracker Red染色观察线粒体形态与分布,显示GA@LDs-CRAMP可逆转H₂O₂诱导的线粒体碎片化、核周聚集等病理变化,恢复管状形态与均匀分布;图F通过CCK-8实验证实GA@LDs-CRAMP预处理可提高H₂O₂损伤后MGFs 的活力;图G量化线粒体形态参数,显示其可增加线粒体平均体积、面积及分支数,降低球形度;图H为线粒体相关基因的KEGG富集分析;图IGA@LDs-CRAMP处理组与H₂O₂损伤组的差异表达基因火山图;图J通过GSEA分析显示氧化磷酸化(OXPHOS)和电子传递链(ETC)通路被显著上调;图KGA@LDs-CRAMP介导线粒体修复和ROS清除的机制示意图;图L通过qRT-PCR证实线粒体功能相关基因的mRNA表达水平显著上调。

图片

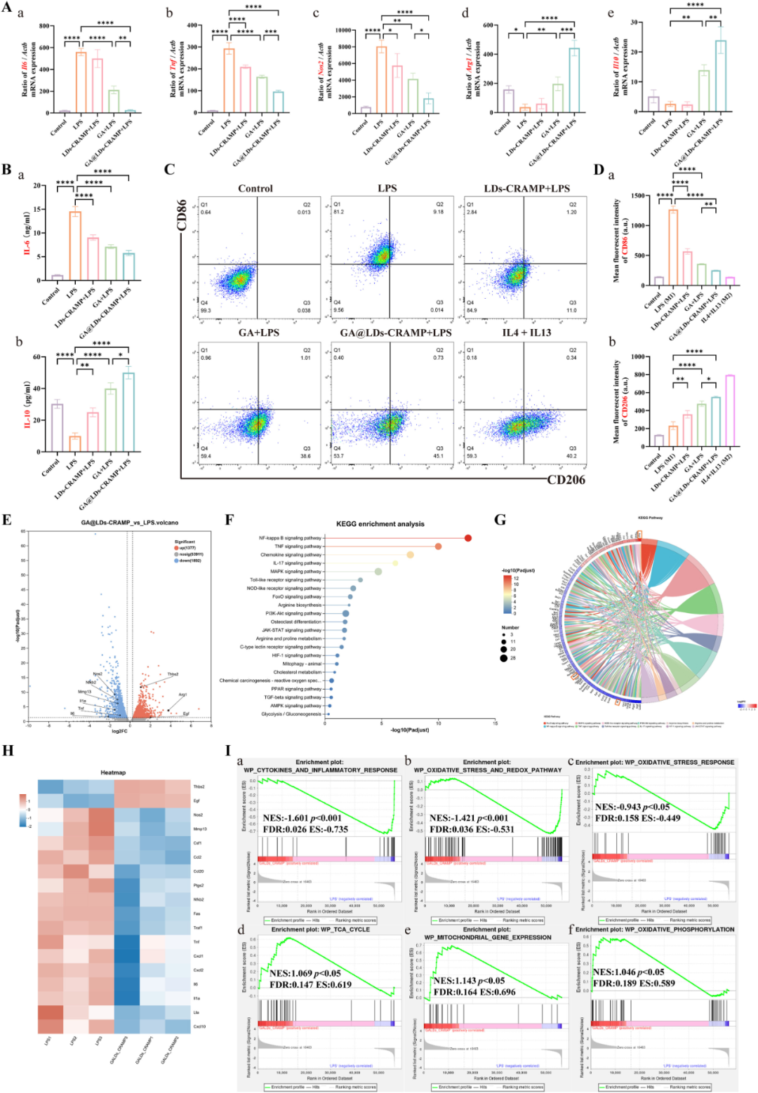
5GA@LDs-CRAMP 对 BMDMs 的抗炎及极化调控验证

5验证了GA@LDs-CRAMP BMDMs中的抗炎活性及极化调控能力:图A通过qRT-PCR证实其可抑制LPS诱导的促炎细胞因子IL-6Tnf-αM1标记物Nos2表达,同时上调M2标记物Arg1及抗炎细胞因子IL-10;图BELISA检测细胞上清,显示其能降低IL-6水平并升高IL-10水平;图CD通过流式细胞术证实其可减少CD86⁺ M1巨噬细胞数量,增加CD206⁺ M2巨噬细胞比例;图E为差异表达基因火山图,显示GA@LDs-CRAMP处理组与LPS组间存在显著转录组差异;图FKEGG富集分析,显示差异基因主要富集于NF-κB及炎症相关通路;图G为弦图展示关键基因与通路的关联;图H为热图显示促炎因子与修复相关基因的表达变化;图I通过GSEA分析证实其可抑制炎症及氧化应激相关通路,并上调线粒体代谢相关通路。

图片

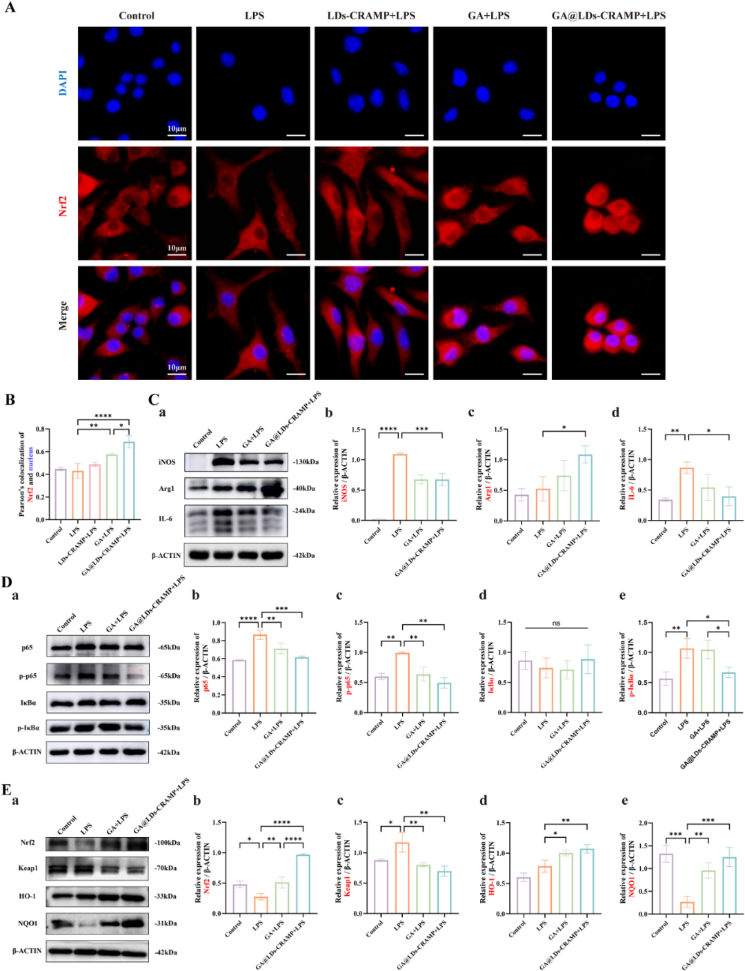
6GA@LDs-CRAMP 调控 BMDMs 的抗炎抗氧化机制

6探究了GA@LDs-CRAMPBMDMs中的抗炎及抗氧化机制:图ANrf2与细胞核的免疫荧光染色实验,结果显示GA@LDs-CRAMP可显著促进Nrf2由胞质向核内转位,其核定位信号强于GA组及LDs-CRAMP组;图BNrf2与细胞核Pearson共定位系数的定量分析实验,进一步证实其促Nrf2核转位的作用;图C为巨噬细胞极化标志物及炎症细胞因子的Western blot验证实验,显示其可降低IL-6iNOS表达,上调Arg1;图DNF-κB通路蛋白的Western blot验证实验,证实其可抑制该通路,降低p-p65p-IκBα水平;图ENrf2通路蛋白的Western blot验证实验,显示其可激活Keap1-Nrf2轴,促进Nrf2核积累,下调Keap1并上调HO-1NQO1表达。

图片

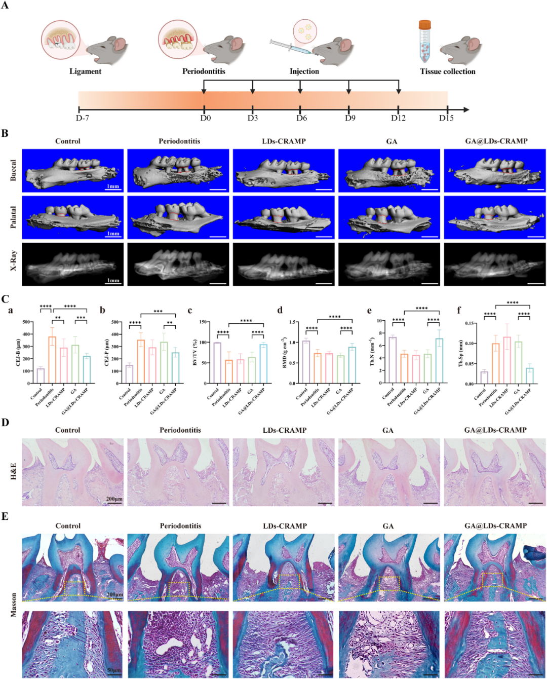
7GA@LDs-CRAMP 在实验性牙周炎中的治疗效能

7验证了GA@LDs-CRAMP在实验性牙周炎中的治疗效能:图A为实验性牙周炎诱导(结扎模型)及治疗干预的时间线示意图;图B为上颌牙槽骨的Micro-CT三维重建及横截面影像,显示GA@LDs-CRAMP可显著恢复牙槽骨高度,减轻骨丢失;图C为骨形态计量学定量分析,证实其可有效减少CEJ到牙槽骨嵴的距离,并改善骨微结构参数(BV/TVBMDTb.NTb.Sp);图D为牙周组织的H&E染色,显示其可逆转炎症浸润与骨破坏,恢复牙周组织结构;图EMasson三色染色,表明其可修复胶原纤维结构,减少基质碎裂。

bj.96<a class=

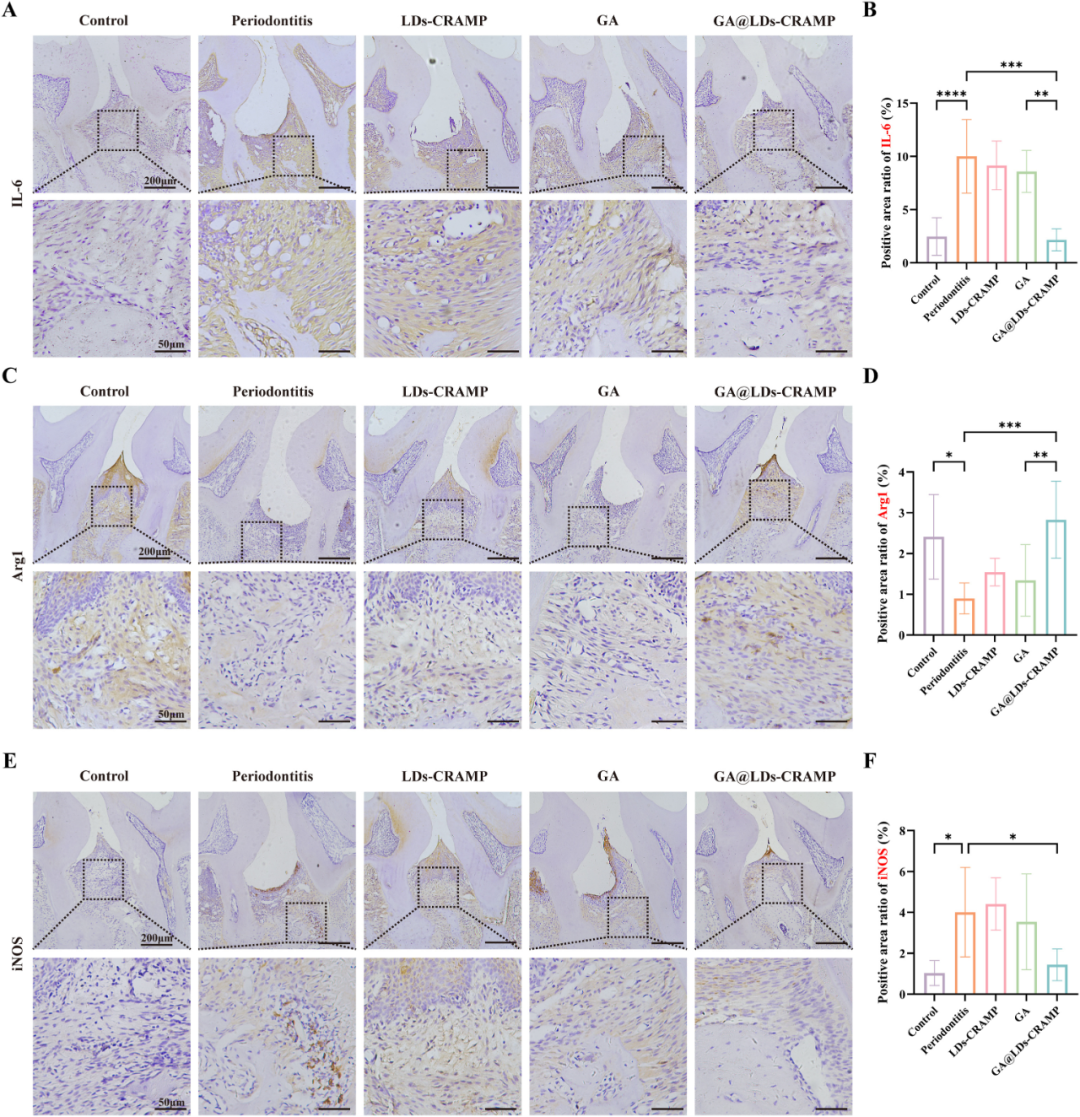
8:牙周组织的免疫组织化学分析

8为牙周组织的免疫组织化学分析:图ABIL-6IHC染色及半定量分析实验,结果显示GA@LDs-CRAMP可显著降低牙周炎组IL-6的表达;图CDArg1IHC染色及半定量分析实验,显示其可上调Arg1的表达;图EFiNOSIHC染色及半定量分析实验,证实其可抑制iNOS的表达。

图片

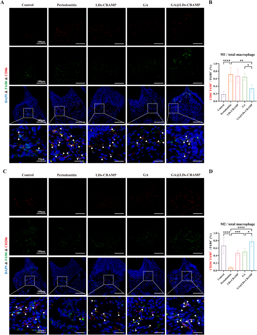
9:牙周组织的免疫荧光分析

9为牙周组织的免疫荧光分析:图A为牙周组织中F4/80(绿色荧光)与CD86(红色荧光)的免疫荧光染色实验,结果显示牙周炎组中CD86标记的M1型巨噬细胞数量显著增多,而GA@LDs-CRAMP处理组中该细胞数量明显减少,且减少程度大于LDs-CRAMP处理组和GA处理组;图BCD86⁺F4/80⁺双阳性细胞F4/80⁺单阳性细胞比例的定量分析实验,进一步验证了GA@LDs-CRAMPM1型巨噬细胞的抑制作用;图C为牙周组织中F4/80(绿色荧光)与CD206(红色荧光)的免疫荧光染色实验,结果显示GA@LDs-CRAMP处理组中CD206标记的M2型巨噬细胞数量显著增加,且增加程度大于LDs-CRAMP处理组和GA处理组;图DCD206⁺F4/80⁺双阳性细胞占F4/80⁺单阳性细胞比例的定量分析实验,进一步验证了GA@LDs-CRAMPM2型巨噬细胞的促进作用。

图片
图片


4.总结

1. 本研究构建了生物工程纳米颗粒GA@LDs-CRAMP,以巨噬细胞来源脂滴(LDs)为多功能载体用于牙周炎协同治疗。

2. 该系统模拟内源性免疫防御机制,实现甘草酸(GA)线粒体靶向递送,通过清除活性氧(ROS)、修复线粒体减轻牙龈成纤维细胞氧化应激,CRAMP肽功能化则赋予其强效抗牙周病原体活性。

3. 机制上,GA@LDs-CRAMP通过双重调控Nrf2抗氧化通路与NF-κB炎症通路,重编程巨噬细胞极化,抑制炎症并恢复免疫稳态。

4. 其治疗优势源于病原体清除、氧化还原稳态恢复、巨噬细胞表型转换三重机制,可全面破坏牙周炎菌群失调、炎症、骨丢失的病理三联征。

5. 依托活化巨噬细胞内源性成分的仿生设计,保障了生物安全性与病灶滞留性,为免疫启发纳米技术治疗复杂炎症疾病提供新策略,可实现精准局部治疗,易临床转化且最大限度降低全身副作用。




END




图片


上海昆盟生物科技有限公司

(Shanghai Kunmeng Biotechnology co..Ltd)是一家专注于生命科学领域提供相关试剂产品和服务的生物高科技企业,坐落于上海聚科生物产业园。公司提供种类齐全的细胞系、质量稳定的细胞培养试剂产品、成熟高效的技术服务、专业周到的技术支持。本着“守正创新,科学严谨"的理念,我们以高标准塑造行业品牌,以全新视野构建现代企业,勇于探索和创新。公司业务范围涉及全国各省市自治区,与国内多家医院、高校、科研院所、生物科技公司建立了良好的合作关系,赢得了良好的市场声誉和广泛的认可,我们保证将继续为广大科研用户提供专业、高效、优质的产品及服务!

服务板块:

细胞生物学实验服务|分子生物学实验服务|影像学检测服务|动物实验服务|组学分析服务|功能纳米材料|整体科研方案设计|实验教培

更多信息,欢迎垂询上海昆盟生物科技有限公司

返回列表
  • 联系地址

    上海市徐汇区银都路466号聚科生物园1号楼303室
  • 联系邮箱

    kunmsales006@163.com
  • 联系电话

    021-51216810
  • 联系QQ

    550138389

版权所有©2026 上海昆盟生物科技有限公司   备案号:沪ICP备19032849号-2

技术支持:化工仪器网  管理登陆  sitemap.xml